新闻速览
Part 1
2025年深圳易力声公司因为自10月后长期不提高工价且坚持所谓“五天八小时”工作制(根源在于其公司产能向越南工厂转移,图谋在本地不进行N+1赔偿而逼迫职工离职)导致其公司中的多数职工每月在扣除社保和公积金的到手的仅在两千余元,甚至低于深圳的最低工资标准2520元。最终导致职工怒火积压,从12月4日起开始了三千人级别的大规模劳资协调运动。在12月4日当天公司在和部分职工集体协商后进行了一定程度的妥协,但是停工的职工们并不满足于公司给出的条件,现在职工们手中掌握着谈判的筹码,他们在争取更进一步的权益。
图:一位易力声工人的薪资发放记录

起因
Part 2
易力声公司是一家港资企业,位于深圳宝安福海街道,主营业务是蓝牙耳机的制造。规模级别停工的导火索是易力声公司在12月3日发布了致公司职工的一封信,在信件中首先声明了易力声公司近日所遇到的困难,即受到经济下行和国际市场波动等影响,公司订单减少20%,导致产能过剩,但是其给出的解决办法竟然是传统的“再苦一苦职工”,继续维持所谓的“五天八小时工作制”以削减产能。但是在当下的中国劳动密集型产业中,受到劳动法中超出理论工时八小时的工时薪酬翻为原来1.5倍的影响,基层一线职工的工资保障在低工价的大环境中依赖于超时的加班费。易力声这样的行径使得一线员工本就不充裕的工资再打折扣。
值得讽刺的是,易力声显然也意识到了职工工资保障依赖于加班费,其解决办法竟然是发放象征性的一次性补贴费仅在二百到三百元,而就算是这象征性的补贴费也是和加班挂钩的(加班少于30H每人300元,加班31H到50H每人200元)。在这封致职工的信中的末尾,还假情假意的加上了“感谢全体同事的辛勤付出,我们坚信,在大家的共同努力下,公司必将克服困难,实现更好的发展”。
根据抖音平台该公司工人视频信息,早在2024年,易力声母公司香港易路达国际的股权就已发生重大变更,其80%的股份被华勤技术收购,但公司并没有在易主后对工人作出赔偿。工人们认为,所谓“订单减少”,不过是订单向越南工厂转移。长期实行5天8小时,目的是以低薪逼走工人,逃避法定的N+1遣散费(在劳动合同法中规定工人被迫解除劳动关系的,用工单位应当以N年工龄加上一个月工资进行赔偿)。“厂里用五天八小时的方式来耗着我们,想让我们自己走人,不想赔钱,”一位工人愤怒地表示。公司此时严格执行“国际标准”,并非为了员工福祉,而是将原本保护劳工的条款“武器化”,作为逼退员工的合法手段。

图:易力声公司关于生活补贴的告示
进行中的停工
Part 3
自12月4日易力声开始了千人规模级别的停工,数千名工人聚集在工厂大门附近,阻拦了拉货车辆,高喊“赔钱、坚持”等口号。期间,一名工人与保安发生冲突,警察在试图抓走该工人时一度被围堵。工人们的诉求非常明确:要么恢复正常的加班以保障基本收入,要么就按照工龄进行合法赔偿。

图:易力声工人的集体行动
在停工职工的压力下,易力声公司被迫在12月4日和部分停工职工(来自抖音平台该公司职工的视频信息)进行了集体协商并向停工的职工部分妥协,再次发布了告公司全体职工信,其中的妥协之处主要有两点:
1.增发生活补贴,并把补贴从原来的一次性发放改为每周发放,周内加班工时小于30小时的每人补贴五百元,在31H到50H的每人补贴400元。
2.增加周末加班,安排25年12月加班工时24H。25年1月加班工时30H.

图:易力声公司进一步调整薪资补贴的告示
然而,这份新提议遭到工人的抵制。他们认为几百元的补贴杯水车薪,且对公司承诺的加班表示强烈不信任。更重要的是,工人们否认了所谓“员工代表”的合法性,因为他们并没有经过员工推选,而是易力声自行选定的。工人们仍坚持自己的诉求,要么恢复正常的加班以保障基本收入,要么就按照工龄进行合法赔偿(来自抖音平台该公司职工的视频消息)。易力声企业还企图通过强迫职工们签署承诺书和声称旷工三天的按照企业规章制度进行开除来逼迫职工们复工。

图:工人被要求签署关于复工的承诺书
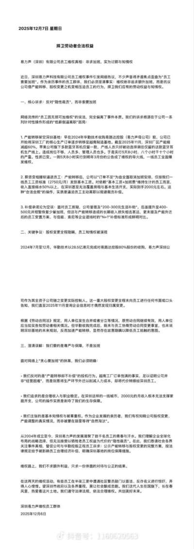
但是截至笔者写稿的时候,工人们的抗争还在继续。在12月7日的时候,易力声的职工们就发出了这样的公开信,可见职工们的权利意识和法律知识得到了较大的增长,职工们清楚的提出了自己的诉求根源不在于索要加班,而是反对易力声为了逃避N+1的解除劳动关系的赔偿而用五天八小时隐形裁员,逼迫工人离职。
并且维权职工们面对网络上的争议(包括像知乎这样的平台,有不少脱离社会生产一线对职工状况不了解的人,去嘲讽职工们“爱加班”),提出了三点澄清:
1.职工们反对的是企业向越南进行产能转移却不补偿本地劳工的无良投机行为
2.职工们主张的是和他们的劳动付出匹配的合理收入与职业稳定
3.职工们主张的是知情权和尊重权

图:易力声维权员工联合发布声明
截至12月10日,停工仍在继续,感兴趣的读者可以去抖音等平台自行搜索,关注本次事件的后续发展。
社评
Part 4
在当前的我国密集劳动力产业中,低工资和高工时成为了普遍的现象(正如笔者曾经在深圳北部的电子园区招聘角所看到的,流水线装配较高的时薪是每小时22元,按照五天八小时换算得到的每月底薪也不过是3000元),企业为了追求高额的利润同时也是为了在国际资本主义市场取得有竞争力的代工地位,把基础小时工资压低,使得单纯依靠额定八小时工时时间内赚取的劳动报酬在扣除职工向未来的投资(社会保险和住房公积金)后几乎难以维持职工的再生产需求,从而迫使职工必须服从超额加班的制度以赚取额外的加班费。一线职工怨言深重,而近年来,随着经济下行趋势和国际市场的进一步变动,珠三角地区的密集劳动型企业为了追求更高的利润开始把车间迁移到工价更低的东南亚地区比如越南。在越南的工业核心地区平阳省(距离首都河内只有300千米),车间普工的薪资是1300万越南盾,按照汇率计算也就是3513人民币,考虑到越南当地的低廉消费水平,这样的薪资已经可以满足越南职工的再生产需求了。

图:越南法定最低工资标准
而越南地区的劳动法规规定,企业实行八小时工作制且企业职工在每工作六天后,应当换取至少一天的休息时间。也就是说在越南的用工成本是珠三角地区的将近一半,因此虽然越南对于劳工组织有着更为宽松的规定且给工会较高的企业地位,我国的劳动密集型企业还是会在趋向利润最大化的原则上把厂子搬迁到越南。
搬迁厂区自然会导致本地劳工失业,而劳动合同法中规定职工被迫解除劳动关系的企业应当赔偿其N+1的补偿金(也就是俗话说的买断工龄)。为了老板和股东的钱包更鼓,有不少企业采用冷待遇的方式来逼迫职工离职,易力声的这种长期五天八小时超低工资制就有这样的图谋。但是在易力声职工的行动中,我们看到了职工并不满足于企业一时的补偿和有限加班的承诺,职工们诉求要么恢复以前的正常加班来保障收入,或者进行N+1离职补偿,在2010年代珠三角地区的劳资协调运动声势渐歇后,深圳的易力声职工停工无疑给劳工大众带来了希望和慰藉。
易力声劳资协调运动还为我们揭开了世界工厂的真实面纱,实际上在深圳地区的劳动密集型产业,低基本工资依靠加班来赚取基本的生活保障并不少见,在富士康公司等也是如此。易力声公司在00年代的经济上行期闻名遐迩,还因为女职工占大多数被称为“女儿国”(女职工占大多数的原因一是因为女职工被认为适合于干精细加工装配的活,二是女职工相对男职工更好劳动管控),女职工在成家后不仅仅每日负担着在公司的有偿劳动,还要在回家后承担起照顾子女家务活的无偿劳动。

图:女性工作时长统计(智联招聘)
女性职工群体中 家务时长在2小时以上的要远多于男性群体。这意味着对于在易力声公司工作时间较长的中年女性职工,她们不仅仅面临着来自劳动过程的压力还面临着家庭的压力。而“五天八小时”底薪更是使得她们的生活难以为继。
对于易力声一线基层职工为什么在集体维权的过程中把核心诉求集中在恢复以前的较高工时而非增加时薪这个层面,残酷的原因是在我国当下的劳工议价集体协商环境中,劳工缺乏组织力量,在劳动密集型产业中也缺乏议价能力,增加时薪的诉求很难被成功的搬上谈判桌并逼迫企业同意。类似的还有无锡比亚迪电子厂抗议“五天八小时”停工。在24年的5月,中国民族资本的代表企业比亚迪的无锡电子厂就发生了大规模的停工,其根源也是比亚迪声称其处于生产的淡季,于是推行五天八小时工作制,这就导致工人的月薪几乎掉到了当地最低月收入线以下,要知道,比亚迪长沙工厂的本工资却只有1950元,仅比当地最低工资标准1930元高出20元;在深汕特别合作区,正式工的底薪也仅在2100-2500元之间。跨国资本主义巨头马斯克和其特斯拉集团也热衷于剥夺劳工的权利,但是就算是在特斯拉的上海工厂,一线基层职工的起薪也高达5341元。

图:2024年5月比亚迪工人的集体行动
回顾过去,我们就会发现在劳动控制严密,工会缺位的政体中这一现象并不少见,在民国南京政府时期,无锡制衣业的工人就曾经为了增加工时而发起罢工,因为“資方待遇苛则,度日艱難”,便也提出了工人诉求,是什么呢?“曾一再向資方提出互惠條件,自願增加工作時間,藉謀添漲工資”。而作为名义上的正统官办工会,南京政府的黄色工会也发布了告职工书,在谈到职工该如何做的时候,开始鼓吹体谅资方困难“雖在生活痛苦的狀况下,大家能諒解資方的困難,而沒有一些怨言有許多工友更能自動滅薪、自動延長工作時聞,以扶助資方,共渡危局。”当然了在当时我党所支持的革命工会就识破了黄色工会的阴谋,主张职工应当开展罢工,维持自己的权益。
「 支持乌有之乡!」
您的打赏将用于网站日常运行与维护。
帮助我们办好网站,宣传红色文化!
欢迎扫描下方二维码,订阅乌有之乡网刊微信公众号
