如此的首席经济学家,企业与之为伍,只有百害而无一利!国家用之以谋,势必走向歧途!
9月28日晚,中国恒大在港交所公告称,公司执行董事及董事会主席许家印因涉嫌违法犯罪,已被依法采取强制措施。
目前,恒大多名前任高管被查,包括:
1.恒大原首席财务官潘大荣;
2.恒大二号人物、原总裁夏海钧;
3.恒大原副总裁兼恒大人寿董事长、恒大金融领域重要推手朱加麟;
4.恒大财富法定代表人及执行董事杜亮;
5.主导恒大财富的恒大集团创办人许家印二儿子许滕鹤。
这不由得让我想起司马南两个月前对恒大高管的问责来,权且称之为“司马南之问”吧!
亮剑
直指前恒大首席经济学家任泽平!
恒大的高管们——如曾经拿千万年薪的知名经济学家任泽平先生,当他卖力地为恒大鼓与吹的时候,哪里想到公众的利益?
现在恒大暴雷了,那些从恒大拿走千万、亿万年薪的高管层,难道不应当对这一切负责任吗?
难道不应该将吞下的天价年薪吐出来吗?
如果这都可以全身而退,那是不是鼓励上市公司的高管们——我走后,哪管债务滔天?
现如今,许家印进去了,恒大的前高管们,也随之一起进去了。
这岂不是对“司马南之问”的最好的呼应!
然而,人们会发现,恒大副总裁级别的,前首席经济学家的任泽平,似乎成了“漏网之鱼”。
作为恒大原高管的任泽平,应不应该被追责?
任泽平
从入职恒大到2021年3月离开,任职长达3年零3个月。
由于当时被称为“最贵的经济学家”,因此,任泽平的离职,自然引发了不少的质疑声。
质疑任泽平,首当其冲的,当属国是金融改革研究院院长刘胜军了。
他在《三年前,许家印误服了一剂叫“任泽平”的药》一文中,一针见血地指出,任泽平在一定程度上影响了恒大集团董事局主席许家印,进而导致了恒大如今的困局。
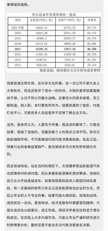
对此,离职后的10月11日,任泽平发表了一篇题为《任泽平:谏言、真相与几句心里话》一篇长文,进行了回应。
详细内容可看文后附图
“我于2017年12月加盟恒大,初衷是作为一名经济学者近距离观察研究房地产以及民营企业运营,之前了解不多。”
“后来,我长年在北京,公司总部在深圳,我一个月去深圳平均不过几天,也完全谈不上公司的核心决策层。很多会议我也参加不了,很多情况不了解,倒也超脱。”“在北京的三年,因为远离总部和具体事务,反而得以沉下心来做学术、宏观、行业研究。”
“很多会议参加不了”
“很多情况不了解”
履职时间一共3年零3个月,却有3年常住北京!
这请来的,哪里是首席经济学家,分明就是个供在京城的“财神爷”吗?
既不“参政”也不“理政”,拿着1500万年薪还如此的理直气壮,这个底气从何而来?
一位不甚了解房地产行业和民营企业运营的人,竟然成为了当时中国房地产界独角兽企业的首席经济学家,这听起来,不让人感到荒唐至极吗?
一位不甚了解房地产行业和民营企业运营的人,竟然敢拿1500万年薪却无所作为,这难道不应该被问责吗?
一位不甚了解房地产行业和民营企业运营的人,被任命为恒大首席经济学家而不竭尽勤勉之责任,忠实之义务,整天在网络上兜售“新基建”、“新能源”等“鸿篇巨制”来招摇过市,并且常常以博士自居、贴着“经济学家”标签,从来都没有考虑过一旦恒大倒塌了,势必演变成对中国经济造成巨大创伤的连锁反应的现实命题吗?
假如恒大在其首席经济学家的悉心谋划下能够顺利上岸,它不仅给房地产整个行业以巨大信心,更为数以万计的购房者以百倍放心,也势必引导房地产政策走向更加明朗的未来。
按照恒大的体量
一个没有丰富实战经验的空头经济学家,仅凭一线“初衷”,又怎担负起为恒大的“高质量发展”出谋划策的重大使命?
又怎能保证恒大这座高楼大厦恒立而不倒?
1500万年薪…
微观上讲
这是一个民营企业莫大的信任!更是寄托!
宏观上讲
这何尝不是中国民营经济给予一个标杆民营企业首席经济学家莫大的厚望?
恒大遭受空前的重创!
它的连锁反应正在中国经济这个辎重的链条上迅猛地释放!!!
然而
就在恒大岌岌可危之时
“不堪重负”首席经济学家,挥挥衣袖,轻轻地上岸了。
反观任泽平在恒大几年间的所作所为,他的心系民营企业的“初衷”,着实令人不寒而栗!
“为民营经济加油打气”,固然处在东风吹战鼓擂的当下,有钱的出钱,有力的出力,何尝不是最好的“为民营经济鼓与呼”?
然而,曾经的“出力者”,已被事实证明了的,他们出的是对民营经济的巨大破坏力!
这难道不需要反思吗?
经济学家的滥用,他们的话语权正在侵蚀舆论并左右其导向。
这难道不值得反思吗?
在任泽平的认知逻辑中,司马南,已然就是“破坏民营经济”的“职业坏人”。
仿佛司马南这个“职业坏人”的万能杠杆能够撬动整个民营经济,进而产生巨大的“破窗效应”。
这难道不是无稽之谈吗?
今天看来
真正破坏民营经济生态的“始作俑者”,当属从民营企业拿着巨额年薪而不作为的任泽平之流!
他们的出名,无一例外的,巧立名目,为自己涂脂抹粉。
他们披着为民营企业家鸣不平的外衣,拉大旗做虎皮,实则就是多年一以贯之地收割民营企业的韭菜的既得利益者。
由此,他们眼中,不再容得下“人民”二字
不再容得下“公有制”存在,谁提到人民,谁提到公有制,就是开历史的倒车。
他们不再潜心于学术研究,而是热衷于大帽子满天飞。
谁提人民,谁就是反对改革开放,谁就是阻碍民营企业发展,谁就是“祸国殃民”。
国家主张的社会主义市场经济
到了他们那里,就一定要去掉“市场经济”之前的“社会主义”定语,而单边鼓吹市场经济才“是人类文明史上出现过的最好的制度”!
因为
在他们看来
只要强调市场经济,民营企业的“命门”,就掌握在他们这类所谓“质询专家”的手里了。
就可以将民营企业家拿捏得服服帖帖的了,就可以谋得“高回报”的咨询费或薪酬了!
温铁军,你不是提倡“人民性”,我就合起伙来把你打倒!
这样的黑嘴,三个中,就有任泽平,就是这位,敢拿巨额年薪却没有成功案例的首席经济学家。
在刘胜军看来
任泽平一直没有认识到自己的问题,他把责任推得一干二净,认为自己仍然是非常完美的、没有任何问题。
如此的首席经济学家
企业与之为伍,只有百害而无一利!
国家用之以谋,势必走向歧途!
因为,精致的利己主义者,或许他们才是真正的代表!
近日,《全国人大常委会法工委刑法室负责人就刑法修正案(十二)草案答记者问》中,当记者问道:“修改完善民营企业内部人员腐败相关犯罪规定主要有哪些背景”时,人大的回答中有这样一段话:
这次刑法修改完善民营企业内部人员腐败相关犯罪规定,针对的是企业内部关键岗位人员因腐败侵害企业、企业家利益的行为。有的企业内部人员法治意识淡薄,甚至错误地认为“在国有企业拿国家财产是犯罪,在民营企业拿老板的钱没多大事”。
任泽平
任上的恒大高管,是否存在腐败,我们不得而知。
但是,不作为,这已是不争的事实!
正如“司马南之问”,“难道不应该将吞下的天价年薪吐出来吗?”
有分析称,许家印被警方依法控制后,恒大的重组计划又增添了更多不确定性。
恒大一旦破产
殃及的不仅是600万恒大烂尾楼业主,而是整个中国楼市以及上下游产业链都会受到重创!
冰冻三尺非一日之寒!
倘若恒大进入破产重组,政府接盘成为唯一选项,势必就意味着由全体国人来买单!
倘若如此
14亿国人的
切身利益如何保障?
亲爱的朋友,你们认为
对于前恒大高管任泽平,应不应该被追责?
欢迎共同谈论…
立此为证:
相关文章
「 支持乌有之乡!」
您的打赏将用于网站日常运行与维护。
帮助我们办好网站,宣传红色文化!
注:配图来自网络无版权标志图像,侵删!
声明:文章仅代表作者个人观点,不代表本站观点——乌有之乡
责任编辑:少府
欢迎扫描下方二维码,订阅乌有之乡网刊微信公众号

















