关于运十,有一个最广为流传的谣言是“运十机身不合格,试飞时机身开裂”。事实是什么样的呢?
根据上海科学技术出版社2009年出版的《运十的故事》记载:
1978年11月30日,运十01架静力机在陕西耀县623所做全机静力试验。试验证明运十飞机强度完全符合设计要求,全机静力试验成功。
1979年5月17日,运十01架静力机机身破坏试验一次获得成功。至此,运十飞机静力和强度试验圆满完成。
1979年10月,华林电器厂(现为上海航空电器厂)研制成功2套起落架。1套完成于1977年,用于模拟试验,通过落震、静力、摆振等11项试验,表明符合设计要求,1套装机试飞,未发现任何问题。
1980年3月11日,运十02架飞机做全机共振试验,至4月15日圆满结束。实测飞机的全机振动特性,证明运十飞机的振动计算是正确的,颤振计算是可靠的。
运十飞机01架全机静力试验的各个情况都达到了设计要求,其中全机破坏试验达到了100.2%,比之理论计算结果,误差不超过2%。
运十飞机首席试飞员王金大同志回忆:
……1978年在陕西省耀县623所进行了飞机结构的静力试验。我和另外几位飞行员来到试验现场。当时外界议论纷纷,认为运十飞机的静力试验将以失败而告终。在要大的压力下,工程设计人员排除各种干权,按科学规律办事,完成了周密的试验准备……“我亲身感受了全机结构破坏试验当天试验大厅里紧张的气氛。随着载荷的加大,机翼慢慢地弯曲变形,一声巨响之后,机翼在预定部位破坏。从汇总的各项技术数据来看,运十飞机的结构设计达到了要求。这时我和在场的技术人员都高兴得跳了起来,’成功了!我们胜利了!’掌声、欢呼声,在大厅里久久回荡……
据谢京《我国自行研制的首架大型客机——运十》:
对01架飞机进行的全机静力试验,一共有42项,其结果都满足了试验大纲的要求。
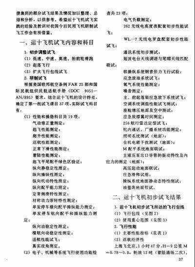
根据《民用飞机设计与研究》1997年第二期奚伯英所著《民用飞机试飞探索——运十飞机试飞综合分析》的试飞结论:
在整个试飞过程中未出现影响飞行致命的问题。
运十飞机初步试飞结果表明达到了飞机主要性能指标要求,其飞行特性、巡航经济性与波音707相近。
在该文的“运十飞机试飞遇到的主要故障与问题的情况分析”中这样记载:
运十飞机试飞遇到的故障与国内研制飞机试飞中遇到的故障和问题相比,数量不算多、问题也不算大,可以说情况还是比较好的。
从国外民机试飞情况看也是一样。“三叉戟”飞机试飞失速科目时进入平螺旋,改不出来摔了飞机。DC—9Super8o 适航试飞粗暴着陆科目时,机身球面框下部断裂,从而中断了试飞,但是这两种飞机照样拿到了适航证。波音747飞机试飞时,发动机不过关,11个月的适航试飞中发动机不断出现问题,致使20台发动机试飞中全部用上,有一台发动机只用了9个小时就不行了,但是还是完成了适航试飞任务,取得了适航证。波音747飞机用发动机是在取证后一年多才过关的。由此可见并不是一架已经十全十美的飞机才能取得适航证,而是通过型号合格审定试飞验证飞机符合安全性最低标准,通过试飞来改进、完善飞机,最终成为保证安全飞行的好飞机。
事实上,已经投入航线使用生产了1000多架的波音707飞机,其服务通报源源不断地送到用户手中、波音公司还在不断改进与完善它的飞机。
以上资料表明,运十飞机达到了设计标准,没有任何数据说明机身开裂。如果机身真的开裂,则属于重大设计缺陷,是“致命问题”,不可能得出“在整个试飞过程中未出现影响飞行致命的问题”“达到了飞机主要性能指标要求”、“其结果都满足了试验大纲的要求”的结论。
这也说明,运十下马并不是技术问题,更不是经济(经费)问题。
关于运十飞机的试飞结果,本篇全文转载《民用飞机设计与研究》1997年第二期奚伯英所著《民用飞机试飞探索——运十飞机试飞综合分析》。
「 支持乌有之乡!」
您的打赏将用于网站日常运行与维护。
帮助我们办好网站,宣传红色文化!
欢迎扫描下方二维码,订阅乌有之乡网刊微信公众号







