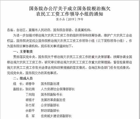
8月15日,国办发布了一则通知——《关于成立国务院根治拖欠农民工工资工作领导小组的通知》,该小组的组长就是副总理胡春华。通知称成立小组意在“为进一步加强对根治拖欠农民工工资工作的组织领导和统筹协调,维护广大农民工合法权益”。

胡春华副总理2012年-2017年曾在广东担任省委书记。巧合的是,就在十余天前,深圳公安组织万余警力举行防暴安全演练,演练对象也是民工欠薪引发的群体事件。
上世纪90年代,随着对外开放的深入推进,广东的外贸加工业蓬勃发展,大批农民工涌入广东,广东早已成为引入外来农民工数量最多的省份;到2013年,每年有超过2600万农名工到广东务工。
伴随着农名工的涌入,广东的劳资纠纷也频有发生。欠薪是其中一个主要的问题,并由此引发了多起群体性事件。
多年来广东地方出台了很多举措治理农民工欠薪问题,尽管案件数量在逐步下降,但欠薪问题一直未得到根治。根据广东省人社厅最新公布的数据,仅2019年上半年就受理了欠薪举报投诉案件1745件,处置30人以上欠薪群体性事件12宗,而且这还是已经接到举报投诉的数量。
十余天前的演练引发了舆论的轩然大波,此次由曾主政广东的胡春华出任根治欠薪工作领导小组组长,算是一种“恩威并施”的举措,这是从古至今,很多政治家都会使用的办法。
“恩威并施”的举措实际上早已应用于欠薪问题的司法实践中了。2011年,针对资方“恶意欠薪”入刑,全国人大将部分拒不支付劳动报酬的行为纳入了刑法调整范围;与之对应的,针对雇佣劳动者,虽然刑法没有明确的“非法讨薪”或“恶意讨薪”的罪名,但因为此行为涉嫌妨碍公务或扰乱公共秩序,早已有相关的法律法规予以制裁。
为了震慑“非法讨薪”行为,2016年3月,四川阆中上演了公判8名讨薪农民工的闹剧,这些农民工不仅因“妨碍公务”被判处了6到8个月不等的有期徒刑,更因“公判大会”在阆中颜面扫地,再也抬不起头来。

相较而言,对于资方涉嫌“拒不支付劳动报酬罪”的“恶意欠薪”行为,欠薪构成犯罪的条件是以转移财产、逃匿等方法逃避支付劳动者的劳动报酬或者有能力支付而不支付劳动者的劳动报酬,经政府有关部门责令支付仍不支付。对此存在操作上的困难:是否实施了转移财产、逃匿等方法逃避支付的行为难以查处;劳动者证明劳动关系存在的难度也非常大;而且司法实践会去区分直接故意和间接故意,只要资方在被司法认定是犯罪行为之前支付了劳动报酬,都可以免于刑罚。
总体而言,对资方“恶意欠薪”行为的司法震慑力度是远不及对劳方“非法讨薪”行为的震慑;劳方通过司法程序讨薪的经济成本和时间成本,对于处于完全弱势的劳方而言是相对高昂的。
打击“恶意欠薪”和“非法讨薪”的目的主要还是为了维护社会秩序,劳方“非法讨薪”行为对社会秩序的冲击是直接的,资方“恶意欠薪”行为对社会秩序的冲击却是间接的——老板即便恶意欠薪了,工人也不见得会组织讨薪。
更加重要的是,市场经济环境下,资方雇佣劳动者,组织生产,本身就是社会秩序的组织者之一,地方权力在日常管理过程中,本来就会去倚重资方去维持秩序;毕竟面对单个资方的管理成本是远远小于面对一群劳动者的,这是群众路线缺失的情况下政策实践的必然结果。所以权力天然是亲资本的,这也决定了司法实践中对劳资双方惩戒力度的差异。
其实,“恶意欠薪”到“非法讨薪”行为的发生本身就跟监管的缺失或乏力,以及“东窗事发”后腐败行为的发生有很大的关系。如果政府对资方发放工资情况的日常监管足够到位,劳方的欠薪投诉都能被及时、公正地处理,自然也不会把农民工逼上“非法讨薪”的地步。
没有“恶意欠薪”,也就不会有“非法讨薪”,为了社会和谐、为了消灭欠薪行为,更应加大对资方的威压:首先是要加强监管,例如,监督劳动合同的签署、规范劳务派遣行为,监督企业日常工资发放的账户,等等;其次是要加大对资方“欠薪”行为的惩处力度,提高其犯罪成本,加强震慑力。在资本雇佣劳动的大环境下,农民工一方是处于绝对弱势的,相对于权力亲资本、资本集团内部有组织的情况,农民工一方完全是松散的,为了让劳方团结起来、增强农民工一方的监督资方和与资方谈判能力,必须要建立健全权力真正属于劳动者一方的工会制度。
办法总比困难多,上面提到的这些举措早就有很多人提了。“初心”是什么?为共产主义奋斗终身,如果嫌这个远了,至少应该明白掌权者屁股应当坐到工人、农民、劳动者一边,而非资本一边。只要真的牢记这个初心,还有什么样的“欠薪”问题是解决不掉的呢?
「 支持乌有之乡!」
您的打赏将用于网站日常运行与维护。
帮助我们办好网站,宣传红色文化!
欢迎扫描下方二维码,订阅乌有之乡网刊微信公众号
