(本文标题为转载者所加)
知乎问题:如何看待任正非在华为组织变革动员上表示:「想挣钱多,上战场冲锋去」,传递了哪些信号?
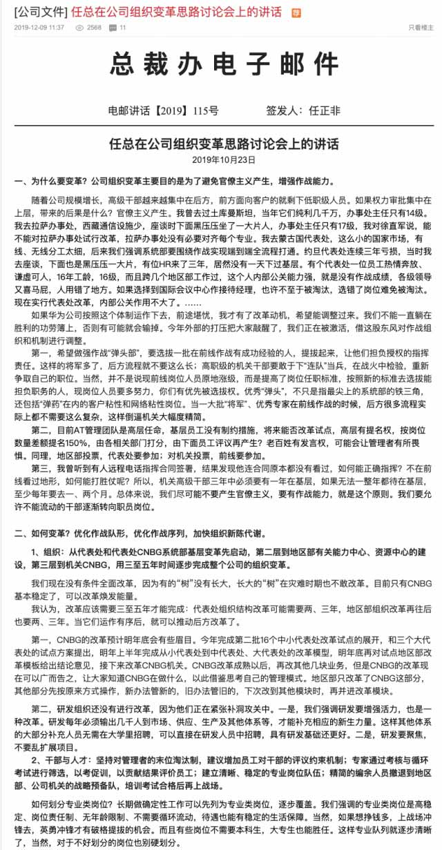
12月9日,华为对外公开了10月23日任正非在公司组织变革思路讨论会上的讲话。在讲话中,任正非透露了华为正在进行三个方面的组织变革,即合同在代表处审结、人才差异化管理、干部管理。
任正非表示,组织变革主要目的是为了避免官僚主义产生,增强作战能力。任正非为此要求机关高级干部三年中必须要有一年在基层,如果无法一整年都待在基层,至少每年要去一、两个月。
任何变革都会遇到困难和阻力,为此,任正非要求以作战序列为切入点,分三层推进,第一层,从代表处和代表处CNBG系统部基层变革先启动,第二层到地区部有关能力中心、资源中心的建设,第三层到机关CNBG,用三至五年时间逐步完成整个公司的组织变革。
对于干部和人才管理,任正非认为,强调的专业类岗位是高稳定、岗位责任制、无年龄限制、不需要循环流动,待遇也能有稳定的生活保障。任正非还表示,继续坚持对管理者的末位淘汰制。如果想挣钱多,上战场冲锋去,英勇冲锋才有破格提拔的机会。
龙牙(公众号:龙牙的一座山)的回答:
作者:龙牙
链接:https://www.zhihu.com/question/360069166/answer/929520388
来源:知乎
著作权归作者所有。商业转载请联系作者获得授权,非商业转载请注明出处。
冲锋?冲锋这事儿我在行啊!咱专业啊!
其实说到底,冲锋也就只有区区两种而已:一种叫跟我来,一种叫给我上。
为了防止气氛突然苏维埃起来,就不详细介绍这两种冲锋都有什么样的特征了,总之,跟我来,指挥员冲在前面,“给我上”,指挥员在队伍最后头,多半还要架机枪搞个督战队。
任总是技术副团岗位上转业的,冲锋这种粗人干的活儿可能不怎么玩儿,不过解放军的口令任总恐怕还是略有耳闻。解放军战术动作指挥是没有什么别的口令的,就一个:“跟我来”。任总这一番讲话,端得是文采飞扬、指点江山,火药味还很浓,不知道的还以为是部队的组织机构改革呢。但是却充分的暴露了任总没有当过部队指挥官甚至连参谋的活都没干过的缺陷,受部队培养多年,反而活生生把“跟我来”弄成了“给我上”。
不知道任总的督战队准备好了没?
从任总的讲话里也能看出他的改革思路,无非就是两点,一是“机关干部沉下去”,二是精简机构业务。这并没有什么稀罕的,从21世纪以后全世界所有在改革的军队,都是这两个改革思路。讲企业管理我不如任总,讲带队冲锋任总不如我,让大头兵去冲锋之前,有些事情你要先解决好,没解决好就让人抱起步枪去冲锋,很容易把队伍搞哗变,希望任总体察:
1、光有思路是不行的。
要改革,你至少还得先搞清楚“怎么办”的问题,光有个思路还不行,你得搞清楚怎么才能让事情按照你的思路走。机构岗位的精简,机关人员如何去一线挂职锻炼,也就是任总的“优化战斗队形”,这可不是思路引领的东西,而是它决定你该有什么样的思路,这东西可不能搞结果导向,一搞结果导向,那就会出乱子。每个人都是有私心的,都有自己的利益纠葛,甚至我怀疑任总的队伍里早都有利益集团了,到时候谁敢保证利益集团不来歪曲任总的改革,让不该精简的机构精简了、该精简的机构没精简呢?甚至绑架改革,让改革偏向别的地方也未可知。
2、怎么去处理改革中的矛盾问题。
如何应对改革中的矛盾问题,才是改革本身,而不是一次讲话动员就完事儿的事情。改革中的矛盾归根结底在机构设置和原有制度上面,然而依附于老机构、老制度,就会形成一个旧有的利益集团。这个利益集团是一大群大活人,只有解决了这群大活人,改革才能推进。也就是说,解决这群大活人的问题,才是改革本身。我军的解决方案也很简单,就两样:一是依靠信仰和纪律,依靠人民军队忠于党的传统,从信仰上降低抵抗意愿,从纪律上约束抵抗行为;二是依靠补偿,光有信仰喝西北风也是不现实的,还要从利益上给予一定的补偿。说白了,体制性结构性矛盾改起来容易,利益矛盾改起来困难,那么就信仰与利益一起上,堂而皇之同时解决实际问题。不知道任总准备好了吗?
3、任总没准备好。
俗话说,吃哪碗饭,做哪行事,杀猪匠少不了褡裢子,剃头匠缺不了热毛巾。做什么事情首先要清楚自己在干啥,搞不清楚就会闹出乱子。任总的讲话里也充分暴露了他压根儿不知道这个改革怎么搞,只是在喊口号而已,原因在于他没搞清楚自己在干啥。首先,他提出的口号是:“想挣钱多,上战场冲锋去”。想挣钱多,分为两节,想,和挣钱。想就是一个信仰问题,说明任总的信仰传统就是“挣钱多”,这样同时也就兼顾了利益问题,看起来倒是挺全面的。问题是利益和信仰两个东西能结合吗?可以混为一谈吗?
说白了这就是雇佣军思想。
任总最喜欢的人,毛主席,早在古田会议的时候就明确的反对过这个思想,也不知道任总学毛选是怎么学的。雇佣军思想主要有两个问题:一是你要确保一直赚钱,一直打胜仗,稍有挫折队伍就要散掉;二是你要确保一直是最赚钱的,否则队伍一看别人那里工资更高,立马就会散掉。
任总这么提,看来是想要把华为弄成个雇佣军了,雇佣军的弊端任总了解不了解呢?
可见任总这个改革,喊口号多,实际举措还在娘胎里没落地呢,光是让人人心惶惶,却没说清楚具体怎么弄。他也是商业战场上面混了那么多年的豪杰,搞出这么个动摇军心的东西干什么图什么呢?
因为他是一个私营企业家。
有人总是想要把华为塑造成“民族企业”,它是民族企业不假,但是它也是个私营企业。私营企业的目的就是赚钱,而不是什么“为了民族”,民族兴旺发达的时候,私营企业当然会喊口号来迎合民族情绪,可是民族倒霉的时候,私营企业会不会跟你一起共赴国难呢?
我看很悬。
所以任总的企业是无论如何立不起来别的信仰的,他的企业里只能有一种信仰:赚钱。赚钱是华为的魂魄,是任总队伍的“军魂”,这个魂一旦破损了,就不会再有别的任何可以凝聚队伍的东西了。如果华为不能赚钱,给员工发不起工资,那么你任总无论怎么高呼:“为了民族!”“实业兴国!”也一样分崩离析,各回各家各找各妈。
我非常理解251事件以后,华为员工和一帮大学没毕业但是向往去华为赚钱的朋友跑来骂我,这非常正常,现在华为还能赚钱。
但是你们有信心跟着华为、跟着任总一起去爬雪山、过草地走完二万五千里长征吗?
不管你有没有信心,任总对你是没有信心的。
凛冬将至。
没有人会在冬天已经来临之后才置办棉衣,这事儿最好是趁着天气还暖和就办了,此谓“未雨绸缪”。华为现在看起来还好,正是筹备棉衣的好时候,否则就来不及了。
这是任总急吼吼的要改革的本意。
但是这事儿他办不好。
就他讲话里这些内容,他对于自己公司的改革是懵的,是在跟着感觉走。这个感觉,来自于他多年以来紧跟中国人民解放军管理模式,解放军改革,那我也整一个。说白了,这个管理水平连照葫芦画瓢都算不上。举个例子:机关干部下基层。解放军搞机关干部下连当兵锻炼、下基层蹲点又不是一年两年了,任总不过是照猫画虎而已。然而画的一点都不像,他根本没搞清楚军队里搞机关干部下连是个什么目的。因为长期以来机构僵化、人员交流机制出了问题,机关干部与基层干部的流动性消失,解放军才不得不搞这么个补救的办法。而机构僵化、人员交流机制出问题的根本原因,一方面是军队是一个非常严格的组织,人不能乱跑,另一方面是人员考核评估机制出了问题,没有建立客观的人员素质评估机制。
任总照猫画虎,连官僚主义的弊端也一起学了去。
你一个私企,本身并不存在人员交流困难的问题,那么你学一个解决人员交流困难的补救措施干嘛呢?军队机关这个东西,本身就是学习的普鲁士军队的“参谋部体制”,将军队分为参谋体系和战场指挥官体系,战场指挥官与参谋经常性的互换身份,做到战场现实和指挥业务融会贯通,一个人在各个层级都要去战场指挥,也要去参谋部当参谋,说白了是一套人才培养机制。只有这种互换身份出了问题,人员没法随时互换,才需要搞什么“机关干部下基层”。如果没出问题,你按照他正常的晋升体系来不就得了吗?
改革,你是需要去解决问题,而不是学习别人的应急措施。
当然了,咱们人微言轻,任总估计是听不进去的。不过我想要提醒一下华为员工与想要当华为员工的人,这套改革会让你很难受的。这种不成体系、没有深思熟虑的冒进式、照搬式改革,最终难受的是基层员工与机关底层办事员,利益集团有一万种办法让改革的镇痛全部集中到你一个人的头上。
同时,因为改革的失败,督战队的成立是必然的。改革推进效果不佳,改革最终达不到目的,高层管理者必然会组织督战队,逼着你去冲锋。就算是任总本人不去组织督战队,他的高层助手尤其是负责机构改革的助手也会组织督战队,这是压力传导的必然结果。如果改革不顺利,这个负责改革的高层就会气急败坏,就会在任总面前失宠,就会成为改革的牺牲品,他必然采取一切正常与不正常的手段来让改革“看起来有成效”。
于是,改革成了“以形式主义反对形式主义”、“以官僚主义反对官僚主义”。牺牲最底层的利益,维护高层利益。
你一个小虾米,望你三思。
「 支持乌有之乡!」
您的打赏将用于网站日常运行与维护。
帮助我们办好网站,宣传红色文化!
欢迎扫描下方二维码,订阅乌有之乡网刊微信公众号

