笔者在之前的文章《谈“强制接种”前必须先满足三个条件!》中谈到几个问题:
首先,疫苗必须安全有效,疫苗信息、数据必须公开透明,接受群众的监督,包括临床数据、副作用、已接种覆盖率……
第二,地方医疗部门有义务为不适宜接种的居民开具医学证明文件,且地方不得强制有证明文件者接种……
第三,接种之后万一出现问题,必须有人兜底……
令笔者钦佩的是,8月17日已经有网友向卫健委申请信息公开了:
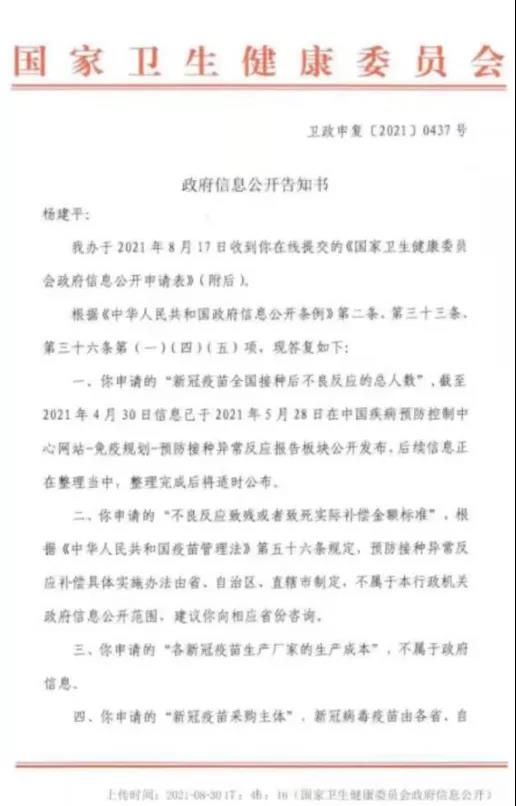
1,新冠疫苗全国接种后不良反应的总人数
2,不良反应致残或者致化实际补偿金额标准
3,各新冠疫苗生产厂家的生产成本
4,新冠疫苗采购主体
5、疫苗款项支付方式及实际支付结果
6、新冠疫苗强制保险落实情况

在“信息公开申请表”的内容描述中,这位网友陈述了申请信息公开的原因,是因为自己的未成年孩子被学校要求必须接种疫苗,而申请人及家属已经全部完成第二针接种。
也就是说,申请人绝不是“没事找事”、“对抗防疫政策”,而只是对自己的孩子被要求“必须接种”存在疑虑。
2021年8月30国家卫健委正式做出回复,如下图:


卫健委有问必答的态度值得肯定,但具体到对群众提出的几条问题,貌似又没有一条真正的“答复”,网友等于问了个寂寞。
其他的问题笔者之前的文章都谈过,本文讨论另一个问题:
在全民防疫阻击战的大局面前,在共同富裕的群众呼声面前,少数疫苗企业的高利润是否合理?
2021年,疫苗业务为相关企业贡献了多少营收,已经成为全球资本市场关注的重要话题。
辉瑞二季报显示,新冠疫苗为其贡献了近79亿美元的收入,加上第一季度的收入,总计达到115亿美元;拜恩泰科半年报显示,预计2021财年公司来自新冠疫苗的收入约159亿欧元;而有着全球“药王”之称的修美乐,则预计全年销售额在200亿美元。
遗憾的是,国内大多数企业并未直接公布新冠疫苗数据,媒体人只能从相关数据间接推导。
例如,中国生物8月31日晚间发布了2021半年报,显示上半年收入143.54亿元,归属于母公司持有者盈利84.8亿元,同比增加583.6%;中国生物是北京科兴中维的股东,持有其15.03%的权益。媒体由此倒推出科兴中维上半年盈利可能超过500亿元。

在科兴持股的投资公司(如软银、鼎晖)及个人将会成为利润主要受益者。

“科兴生物”截止2021年3月31日股东权益结构
8月29日晚间,市场占有率较小的另一家疫苗企业智飞生物直接公布了2021年上半年业绩报告。报告显示,2021年上半年,智飞生物实现营业收入131.71亿元,同比增长88.33%;实现净利润54.91亿元,同比增长264.94%。
与疫苗企业的高利润应该同时被关注到的,是全民接种的成本。
截至2021年8月30日,31个省(区、市)和新疆生产建设兵团累计报告接种20.56亿剂次。31日的数据还没出来,但肯定是又一次“跃进”。31日晚是一个不眠夜,有些地方为了抢在8月31日24时之前“完成任务”,甚至将接种点一直开放到9月1日零时。



与很多人理解有出入的是,这场声势浩大的全民“免费”接种疫苗,实际上主要成本由各地的医保基金承担,地方财政补充。
疫苗采购的主要模式是当地医保系统向疫苗采购机构预付疫苗采购资金。7月份开始,有关部门开始统计各地的疫苗费用,统计范围是2月6日至6月30日的接种针剂,统计结果还没最终公布。不过部分地方医保部门已经公布了当地为新冠疫苗拨付的费用,如云南省截至4月13日,预付疫苗采购资金18.03亿元;贵州省截至7月已拨付30.57亿元;广东省东莞市截至5月25日向广东省上解医保基金共7.78亿元,用于新冠疫苗采购和接种。
至于疫苗的接种成本究竟是多少,各地计算的标准并不完全一致,这里包括疫苗采购费用以及疫苗接种的服务费。
湖南耒阳市医保局3月份公布的信息显示,规则是各统筹地区以2020年底本地的参保人数作为核算人数,按照人均180元来核算疫苗,以人均接种费用20元来核算接种费用,两项合计每人200元,财政负担30%,医保承担70%;湖北仙桃市按照人均疫苗费用不超过200元、人均接种费用20元的标准。
虽然各地标准不一,但总体跟笔者之前文章预计的人均两针200元的成本相近,全国范围完成接种目标的总成本将在2200亿-3000亿;如果病毒进一步变异,接着打第三针,这个成本在未来还将持续攀升。
今年2月20日,国家医保局副局长施子海在回应医保基金是否有足够能力负担保障新冠疫苗费用时说:“历年滚存结余超过3万亿元,目前基金总体运行平稳,结余总体上比较充裕,动用结余不会影响到人们当期的医保待遇。”
然而,另一个不能忽略的事实是,近年来各地民众的医保缴存标准一直在提高。以面向农村地区的新农合为例:

9月1日开始,2022年的城乡合作医疗缴费就要开始,根据有关部门印发的通知,城乡居民基本医保个人缴费标准再次上调40元,新农合的缴存标准已经从五年前的180元来到320元。
每人每年320元看似不多,但放到农村普通的哪怕是独生子女、三代同堂的五口之家,一年光个人医保就要缴纳1600元;即便父母双亡的三口之家,也得960元。
之前“6亿人月入不足千元”的说法很多人不信,实际上在广大农村地区,一年全家总收入几千元的家庭并不少,这上千的医保费用对他们来说实际上是一笔相当不小的开支。
虽然按照新调整的政策,个人缴费上涨到320元,却可以享受到75%以上大病保险报销。但农民如果真的生一场大病,报不报这75%的费用,这些家庭都要破产,况且检查费之类的很多费用是根本不会纳入报销范畴的。
无论如何解释医保缴费上涨的合理性,我们都不应该忽视两三千亿的疫苗成本给医保基金造成的压力,进而成为推动医保缴费进一步上涨的重要因素。

这就回到了本文开头的问题,疫苗企业的高利润是否合理。
而疫苗企业的高利润只是目前我国医疗卫生领域存在的诸多问题的一个缩影。
哪怕是废止之前十部委下达的医院“限公令”,转而大力发展公立公益性医院、限制私立医院,但只要医疗药物、器械的生产、销售还是控制在资本手中,医疗的总成本就很难降下来。
这方面,美国已经是我们的前车之鉴。
美国号称每年的居民医疗开支占GDP的比重达到了1/5,然而,大多数处于底层的美国民众却“享受”到了极为糟糕的医疗服务,大量的“公帑”都流入了医药资本巨头手中。美国的每千人医生数量仅2.6人,在经合组织(OECD)国家中垫底。其根本原因就是医药资本肆无忌惮的定价政策,导致医药和医疗器械的成本急剧攀升。
美国是一个医疗高度市场化的国度,私立医院占据了绝对的数量优势其实还不是最主要的问题,更为核心的问题就是美国的医疗资本巨头的存在。这些巨头是除了军工、金融、石油之外的美国垄断资本集团的重要组成部分,直接决定了对美国的国家政策,对美国民众进行系统性的掠夺。
医疗资本巨头决定政策的手段,除了政治游说,还包括政商旋转门的利益输送。例如,根据美国法律规定,政府工作人员在职期间,不得从其监管企业中获得不正当的经济利益。但事实上,FDA的工作人员从政府离职后,很容易被许以高薪,进入药企工作,或者为药企提供咨询工作。而药企高管离职后,同样可能进入FDA,直接为东家服务。
这些年来,围绕医疗成本定价权的争夺战同样发生在中国:医药企业为了获得高额利润,故意取消了很多廉价基本药物的生产,转而推广高价药;2014年,发改委为了不让低价药“一药难求”,一口气放开700多种低价药的政府限价,让企业自主定价,鼓励企业恢复廉价药的生产,这其实是一种被动应对;近两年,很多地方围绕暴利高价药又逐步推行“限价”,与之同时政府还通过部分药物及医疗器械的集中采购,降低医疗采购成本。
2020年11月初,将心脏支架的价格从万元之巨,一路打到了700元的中位价。这个事情一方面成了广大心血管疾病患者的福音,另一方面也从侧面反映出高价医疗药物及器械究竟有多暴利!
然而,政府集采、带量采购的方式,毕竟只能解决很小的一部分问题,在资本控制医疗产业的情况下,这样的方式对医疗成本的控制很可能是杯水车薪。
毕竟,社会主义是一个“系统工程”,最根本的还是要解决生产资料所有制问题。
「 支持乌有之乡!」
您的打赏将用于网站日常运行与维护。
帮助我们办好网站,宣传红色文化!
欢迎扫描下方二维码,订阅乌有之乡网刊微信公众号
