领导就是预见,不是被奉为圭臬的黑白猫摸石头
伟人就是伟人。
现在正在制定十五五计划。
建议十五五计划的制定一定要重点看看1955年毛泽东对中国在十五五超过美国的预言:
“我们的目标是要赶上美国,并且要超过美国。...... 究竟要几十年,看大家努力,至少是五十年吧,也许七十五年,七十五年就是十五个五年计划。哪一天赶上美国,超过美国,我们才吐一口气。现在我们不像样子嘛,要受人欺负。我们这么大一个国家,吹起来牛皮很大,历史有几千年,地大物博,人口众多,但是一年才生产二百几十万吨钢,现在才开始造汽车,产量还很少,实在不像样子。...... 世界上四个人中间就有我们一个人,这么不争气,那不行,我们一定要争这一口气。”
这是毛泽东1955年10月29日在中共中央召开的关于工商业社会主义改造问题座谈会上的讲话中说的。原文可参见《毛泽东文集》或《毛泽东全集》第36卷第18页。


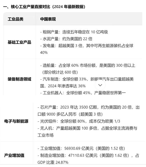
目前中美之间主要的对比如下:

最后剩下的芯片差距,在十五五内肯定会全面解决。所以,十五五内全面超越美国已经是非常现实可行的目标了。毛泽东所说的两个不象样子,要争一口气的问题,将在十五五计划内得到全面的解决。
原题:毛主席说十五五应超过美国——我们一定要争这一口气
「 支持乌有之乡!」
您的打赏将用于网站日常运行与维护。
帮助我们办好网站,宣传红色文化!
注:配图来自网络无版权标志图像,侵删!
声明:文章仅代表作者个人观点,不代表本站观点——乌有之乡
责任编辑:吴继东
欢迎扫描下方二维码,订阅乌有之乡网刊微信公众号
